为贯彻落实《国家标准化发展纲要》《标准提升引领原材料工业优化升级行动方案(2025-2027年)》等文件要求,更好地发挥标准在推动建材工业优化升级中的规范、提升和引领作用,助力实现“宜业尚品、造福人类”行业发展目标,中国建筑材料联合会围绕行业急需类、创新转化类、实施应用类等三个方面开展了建材行业重点标准“揭榜挂帅”项目征集工作。经各单位自主申报、形式审查、专家组评审,建材行业重点标准“揭榜挂帅”项目(第一批)评选出行业急需类4项、创新转化类1项、实施应用类1项。
现将建材行业重点标准“揭榜挂帅”项目(第一批)及揭榜单位名单予以公示,公示期为2026年1月7日-1月13日。公示期间,任何单位或个人对公示名单有异议的,应当以书面形式向中国建筑材料联合会提出,并提供必要的证明材料。单位提出异议的,应当加盖单位公章并提供联系人、联系电话和电子邮箱;个人提出异议的,应当签署真实姓名并提供身份证明材料、有效联系电话和电子邮箱。逾期不予受理。
联系人:刘宁、王胜杰、曹元辉
电话:010-57811538、57811083、57811057
邮箱:cbmfbzzlb@163.com
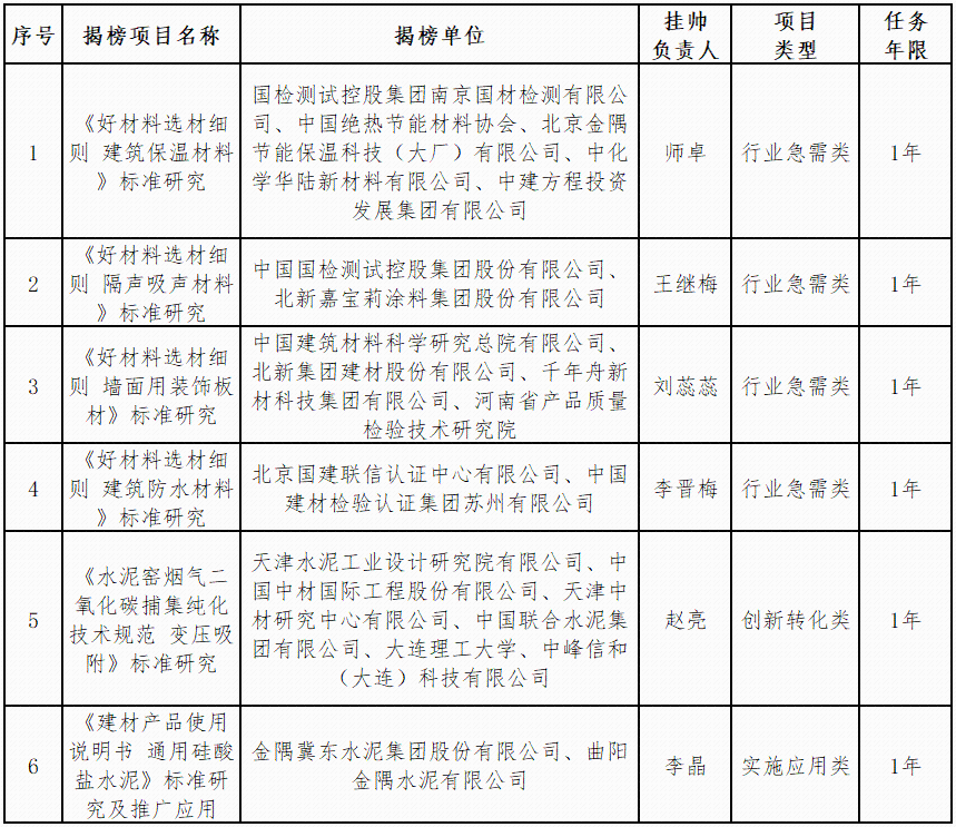
附件:建材行业重点标准“揭榜挂帅”项目(第一批)及揭榜单位名单(拟)
中国建筑材料联合会
2026年1月6日
附件
建材行业重点标准“揭榜挂帅”项目(第一批)及揭榜单位名单(拟)
