新型电力系统建设能力提升试点(第一批)名单公示 |
|||
| 来源:国家能源局 发布时间:2026年01月09日 | |||
| 摘要:
新型电力系统建设能力提升试点(第一批)名单日前公示。 |
|||
|
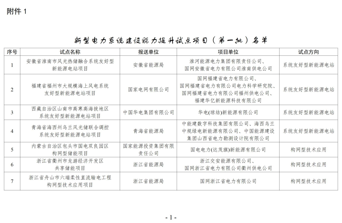
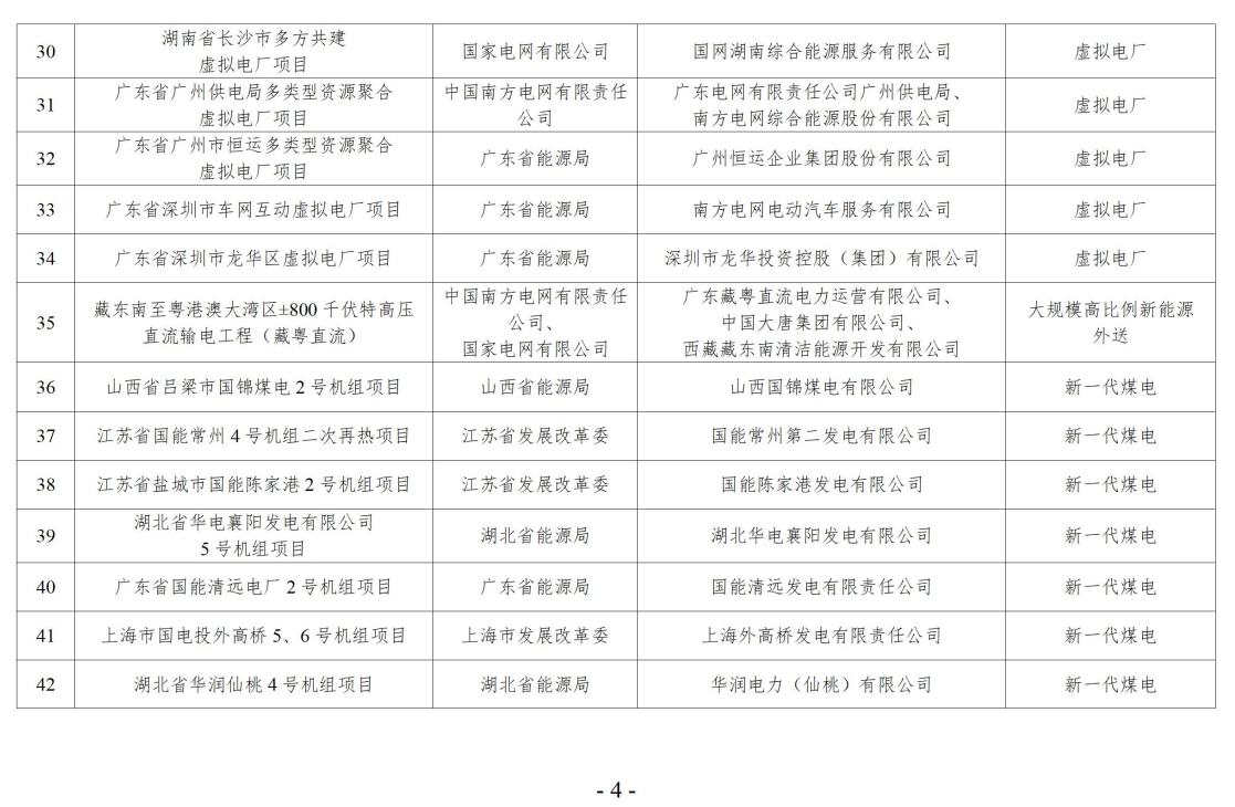
国家能源局综合司关于新型电力系统建设能力提升试点(第一批)名单的公示 为加快建设新型能源体系、构建新型电力系统,根据《国家发展改革委 国家能源局 国家数据局关于印发〈加快构建新型电力系统行动方案(2024—2027年)〉的通知》(发改能源〔2024〕1128号)、《国家能源局关于组织开展新型电力系统建设第一批试点工作的通知》(国能发电力〔2025〕53号)有关要求,我局组织开展了新型电力系统建设试点申报及评审工作,聚焦新型电力系统有关前沿方向,探索推进新技术、新模式应用。 经组织第三方机构评审,拟支持安徽省淮南市风光热储融合系统友好型新能源电站项目等43个项目及河北省张家口市等10个城市(详见附件)开展新型电力系统建设能力提升试点工作,现予公示。 公示期间,任何单位或个人可对公示内容提出书面异议。相关材料应注明真实姓名和联系方式,提出异议的单位或个人应对相关材料的真实性和可靠性负责。对匿名或无具体事实依据的异议、相关不正当要求不予受理。 公示时间:2026年1月8日—2026年1月14日 邮箱:gaoyy@nea.gov.cn 附件: 1.新型电力系统建设能力提升试点项目(第一批)名单 2.新型电力系统建设能力提升试点城市(第一批)名单 国家能源局综合司 2026年1月6日 新型电力系统建设能力提升试点项目(第一批)名单
新型电力系统建设能力提升试点城市(第一批)名单
|
|||
|
|
|||
责任编辑:褚赞赞
| 版权与免责声明: 本网站注明“来源:中国建材信息总网”的文本、图片、LOGO、创意等版权归属中国建材信息总网,任何媒体、网站或个人在转载使用时必须注明来源,违反者本网将依法追究责任。 凡本网注明“来源:XXX(非中国建材信息总网)”的作品,均转载自其他媒体,目的在于传递更多信息,并不代表本网赞同其观点或对其真实性负责。本网转载其他媒体之稿件,意在为公众提供免费服务,如稿件版权单位或个人无意在本网发布,请在两周内与本网联系,本网经核实后可立即将其撤除。 |
微博
微信
移动









