建材行业重点标准“揭榜挂帅”项目(第一批)及揭榜单位名单公示 |
|||
| 来源:中国建筑材料联合会 发布时间:2026年01月08日 | |||
| 摘要:
建材行业重点标准“揭榜挂帅”项目(第一批)及揭榜单位名单日前公示。 |
|||
|
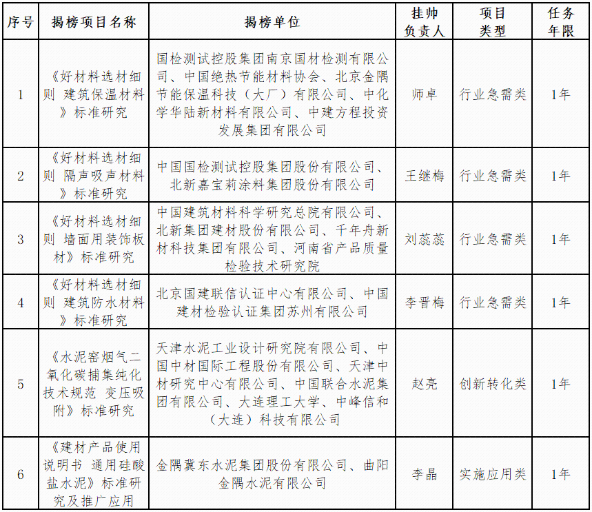
为贯彻落实《国家标准化发展纲要》《标准提升引领原材料工业优化升级行动方案(2025-2027年)》等文件要求,更好地发挥标准在推动建材工业优化升级中的规范、提升和引领作用,助力实现“宜业尚品、造福人类”行业发展目标,中国建筑材料联合会围绕行业急需类、创新转化类、实施应用类等三个方面开展了建材行业重点标准“揭榜挂帅”项目征集工作。经各单位自主申报、形式审查、专家组评审,建材行业重点标准“揭榜挂帅”项目(第一批)评选出行业急需类4项、创新转化类1项、实施应用类1项。 现将建材行业重点标准“揭榜挂帅”项目(第一批)及揭榜单位名单予以公示,公示期为2026年1月7日-1月13日。公示期间,任何单位或个人对公示名单有异议的,应当以书面形式向中国建筑材料联合会提出,并提供必要的证明材料。单位提出异议的,应当加盖单位公章并提供联系人、联系电话和电子邮箱;个人提出异议的,应当签署真实姓名并提供身份证明材料、有效联系电话和电子邮箱。逾期不予受理。 联系人:刘宁、王胜杰、曹元辉 电话:010-57811538、57811083、57811057 邮箱:cbmfbzzlb@163.com 附件:建材行业重点标准“揭榜挂帅”项目(第一批)及揭榜单位名单(拟) 中国建筑材料联合会 2026年1月6日 附件
建材行业重点标准“揭榜挂帅”项目(第一批)及揭榜单位名单(拟)
|
|||
|
|
|||
责任编辑:褚赞赞
| 版权与免责声明: 本网站注明“来源:中国建材信息总网”的文本、图片、LOGO、创意等版权归属中国建材信息总网,任何媒体、网站或个人在转载使用时必须注明来源,违反者本网将依法追究责任。 凡本网注明“来源:XXX(非中国建材信息总网)”的作品,均转载自其他媒体,目的在于传递更多信息,并不代表本网赞同其观点或对其真实性负责。本网转载其他媒体之稿件,意在为公众提供免费服务,如稿件版权单位或个人无意在本网发布,请在两周内与本网联系,本网经核实后可立即将其撤除。 |
微博
微信
移动









